3连板山子高科:目前经营情况正常 不存在公司应披露而未披露的重大事项
山子高科(000981.SZ)公告称,公司股票连续三个交易日收盘价格涨幅偏离值累计超过20%,属于股票交易异常波动情形。经核实,公司已披露的信息不存在需要补充、更正之处,近期公司经营情况及内外部经营环境不存在或预计将要发生重大变化。公司、控股股东和实际控制人不存在关于本公司的应披露而未披露的重大事项,或处于筹划阶段的重大事项。
点评:
山子高科凭借三连板成市场情绪锚点,为低价题材股炒作标杆。其炒作核心是低价+重组预期+多概念共振,人气稳居A股前十,哪吒汽车重整唯一意向方消息引深股通、章盟主等资金合力,散户参与度高。作为汽车零部件板块领涨股,它带动板块活跃度,9月30日与先进封装、无人车辆板块协同上涨,激活新能源、半导体题材轮动。对市场而言,它提升短线资金风险偏好,带动低价股炒作热潮。

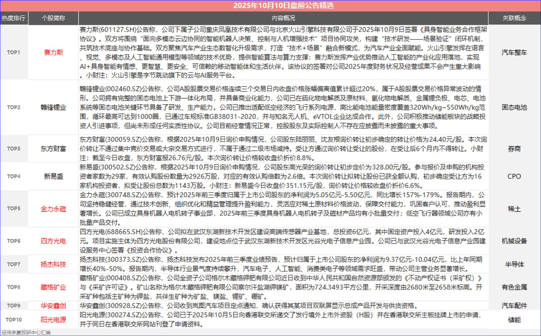
(图片来源:经传多赢)
风险提示:本文观点由经传多赢整理编辑,以上内容仅供参考和学习使用,不作为买卖依据,投资者应当根据自身情况自主做出投资决策并自行承担投资风险。市场有风险,投资需谨慎!
免责声明:以上内容(包括但不限于图片、文章、音视频等)及操作仅供参考,我司为正规投资咨询经营机构,不指导买卖,不保证收益,投资者应独立决策并自担风险。